The MagAO-X logger log priority levels. More...


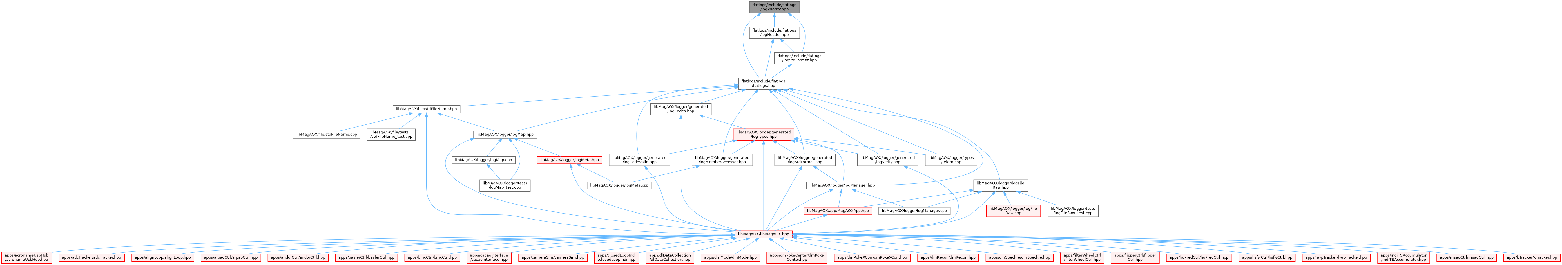
Go to the source code of this file.
Namespaces | |
| namespace | flatlogs |
| namespace | flatlogs::logPrio |
| The log priority codes. These control if logs are stored on disk and how they are presented to users. | |
Functions | |
| std::string | flatlogs::priorityString (logPrioT &prio) |
| Get the string representation of a log priority. | |
| logPrioT | flatlogs::logLevelFromString (const std::string &str) |
| Get the log priority from a string, which might have the number or the name. | |
Variables | |
| static constexpr logPrioT | flatlogs::logPrio::LOG_EMERGENCY = 0 |
| Normal operations of the entire system should be shut down immediately. | |
| static constexpr logPrioT | flatlogs::logPrio::LOG_ALERT = 1 |
| This should only be used if some action is required by operators to keep the system safe. | |
| static constexpr logPrioT | flatlogs::logPrio::LOG_CRITICAL = 2 |
| The process can not continue and will shut down (fatal) | |
| static constexpr logPrioT | flatlogs::logPrio::LOG_ERROR = 3 |
| An error has occured which the software will attempt to correct. | |
| static constexpr logPrioT | flatlogs::logPrio::LOG_WARNING = 4 |
| A condition has occurred which may become an error, but the process continues. | |
| static constexpr logPrioT | flatlogs::logPrio::LOG_NOTICE = 5 |
| A normal but significant condition. | |
| static constexpr logPrioT | flatlogs::logPrio::LOG_INFO = 6 |
| Informational. The info log level is the lowest level recorded during normal operations. | |
| static constexpr logPrioT | flatlogs::logPrio::LOG_DEBUG = 7 |
| Used for debugging. | |
| static constexpr logPrioT | flatlogs::logPrio::LOG_DEBUG2 = 8 |
| Used for debugging, providing a 2nd level. | |
| static constexpr logPrioT | flatlogs::logPrio::LOG_TELEM = 64 |
| A telemetry recording. | |
| static constexpr logPrioT | flatlogs::logPrio::LOG_DEFAULT = std::numeric_limits<logPrioT>::max() - 1 |
| Used to denote "use the default level for this log type". | |
| static constexpr logPrioT | flatlogs::logPrio::LOG_UNKNOWN = std::numeric_limits<logPrioT>::max() |
| Used to denote an unkown log type for internal error handling. | |
The MagAO-X logger log priority levels.
History:
Definition in file logPriority.hpp.